知识

如何编写一个 Java memcached 客户端

时间:2010-12-5 17:23:32  作者:数据库   来源:域名  查看:  评论:0
内容摘要:来源:勇哥Java实战非常喜欢读开源项目,每次读源码,都会觉得自己修炼某种武学功法,期待修炼完成后,可以大杀四方。从2012年开始,陆续阅读了 Cobar、Druid、Xmemcached、Rocke

来源:勇哥Java实战

非常喜欢读开源项目,何编户端每次读源码,何编户端都会觉得自己修炼某种武学功法,何编户端期待修炼完成后,何编户端可以大杀四方。何编户端

从2012年开始,何编户端陆续阅读了 Cobar、何编户端Druid、何编户端Xmemcached、何编户端RocketMQ、何编户端MetaQ、何编户端Canal、何编户端ShardingJdbc、何编户端Sofa-Jraft 等开源项目。何编户端

这篇文章,何编户端聊聊笔者阅读 Xmemcached 源码的心得体会,希望对大家有所帮助。

1 Xmemcached 简介

XMemcached 是一个 Java memcached 客户端。

可能有的同学对 Memcached  并不熟悉,它和 Redis 一样都是分布式内存缓存系统,用于加速动态 Web 应用程序,通过减少数据库负载来提高性能 。

笔者当时服务于一家彩票公司,公司的核心系统订单服务、调度中心、业务网关都使用 XMemcached 操作 memcached 。

基于一个非常朴素的好奇心:“如何用 Java 编写一个缓存客户端?”  笔者花了接近两个月的时间将 Xmemcached 源码浏览了一次。站群服务器

浏览完源码后,笔者有三点心得:

设计模式网络命令编解码一致性哈希算法

2 设计模式

下图是 Xmemcached 的使用范例:

我们可以清晰的发现流程分为三个部分 :

客户端构造器通过 servers 参数创建客户端 ;通过客户端调用 set、 get、 delete 方法 ;关闭客户端。

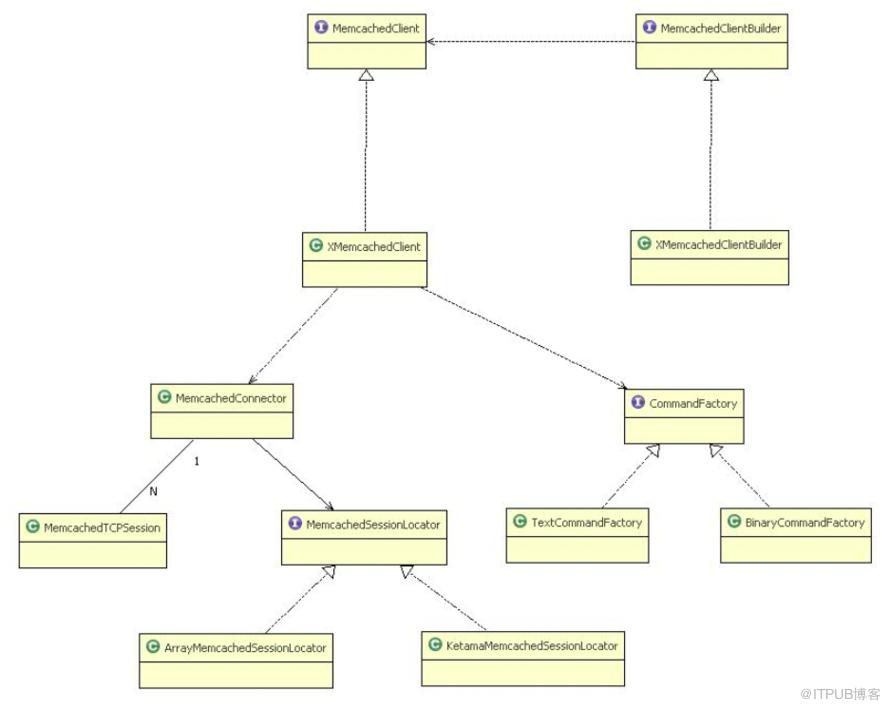
MemcachedClient 接口定义了基本的缓存操作方法,比如 get、set、add 、cas 方法,而 XmemcachedClient 是 MemcachedClient 的实现类。

真正创建客户端对象 XmemcachedClient 是通过构造器 XMemcachedClientBuilder 来实现的,这是一个非常典型的设计模式:Builder 模式

Builder 模式是一种创建型设计模式,它允许你分步骤创建复杂对象。与直接构造对象不同,Builder 模式通过一个构建过程,逐步设置对象的不同部分,从而使对象的创建过程更加灵活和可控。

我们在配置 构造器 XMemcachedClientBuilder 时,可以配置序列化对象、源码库命令工厂、服务器列表等配置。

最后,调用构造器的 build 方法创建 MemcachedClient 对象,见下图:

下面是 XMemcached 的主要类的 UML 图:

3 网络命令编解码

在网络编程中,一个重要的步骤是对发送的数据包进行编码、对接受的数据包进行解码

1、发送命令,进行编码

因为 Xmemcached 使用了自研的网络通讯框架 ,每次发送命令时,都会调用命令的 encode 方法,将命令对象转换成 IoBuffer 对象通过网络发送。

下图是  TextGetOneCommand 的 encode 方法 :

2、接收命令,进行解码

当通讯框架收到响应字节数组时,可能收到的数据包并不完整,在收到数据包时,通过 decode 方法判断数据包是否完整,云服务器提供商当数据完整之后,将同步请求的 countDownLatch 计数减 1 。

当笔者理解了网络命令编解码的技巧之后,后来用 Netty 写了个分库分表 proxy 轮子时,在设计 MySQL 命令包编解码就使用了类似的技巧。

4 一致性 Hash 算法

一致性 Hash 算法非常典型的应用就是缓存集群,它能够很大程度上(注意不是完全解决)解决余数哈希的增加服务器导致缓存失效的问题。

我们需要进行如下步骤,使用一致性哈希(Consistent Hashing)将键值对映射到 memcached 服务器上。

计算 memcached 服务器(节点)的哈希值,并将其配置到 0~2^32 的圆上。用同样的方法计算存储数据的键的哈希值,并映射到圆上。从键的哈希值对应的位置开始顺时针查找,将数据保存到找到的第一个服务器上。如果超过 2^32 仍然找不到服务器,就会保存到第一台 memcached 服务器上。

下图,我们新增一台 memcached 服务器 node5 。

假如是我们使用余数分布式算法,保存键的服务器会发生很大变化从而影响缓存的命中率,但一致性哈希算法仅仅如图中所示 node2 和 node 5 之间小部分黄色区域会有影响。

KetamaMemcachedSessionLocator.java 实现了一致性哈希算法, 使用的 Hash 算法是 KETAMA HASH 算法。

1、根据服务器列表生成 Hash 环 ,存储容器 TreeMap

2、通过 key 得到 TreeMap 的 tailMap,然后找到 firstKey

5 写到最后

阅读 Xmemcached 源码,让笔者的眼界大大提升,比如序列化方式、构造器 Builder 设计模式、一致性哈希算法、通讯命令编解码、failover 设计等等。

比较可惜的是,笔者当时能力有限,并没有完全理解自研网络框架 yanf4j 。

尽管如此,当读完 Xmemcached 源码后,笔者对于“如何用 Java 编写一个缓存客户端?” 这个问题,脑海里已经有了概念,当笔者对于 Netty 更加熟悉之后,这个问题也就变得不是问题了。

对于 Xmemcached 源码作者,笔者也一直抱着非常欣赏和学习的态度,他的另外一个非常有名的作品 MetaQ ,笔者也阅读过多次,颇有心得,改天和大家分享。

copyright © 2025 powered by 益强资讯全景  滇ICP备2023006006号-31sitemap